Instance Verification Kit (IVK)

spin lock @ [2551+29+/linux-3.19-rc1/drivers/target/iscsi/iscsi_target_util.c]
Instance Signature: r2t_lock

The Matching Pair Graph:


Function Name
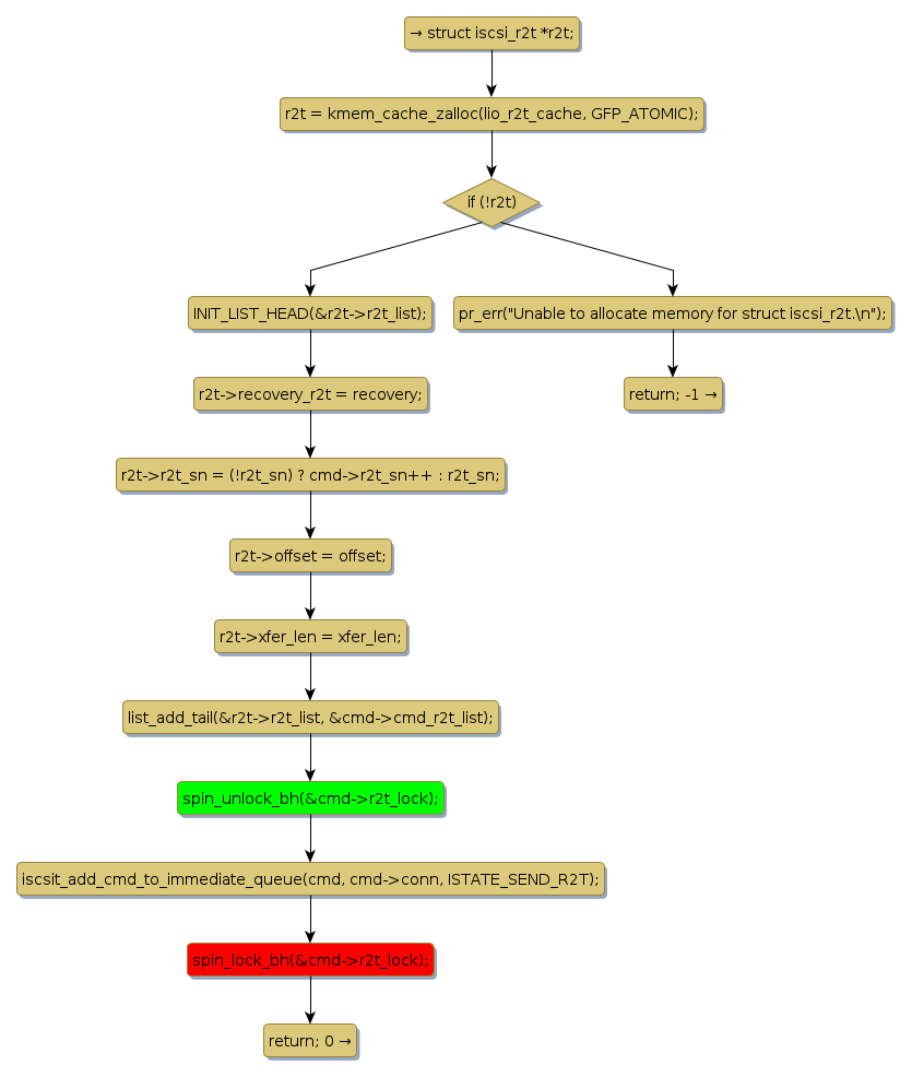
Control Flow Graph (CFG)
Events Flow Graph (EFG)
Source Correspondence
iscsit_add_r2t_to_list [1952+22+/linux-3.19-rc1/drivers/target/iscsi/iscsi_target_util.c]
iscsit_build_r2ts_for_cmd [86545+25+/linux-3.19-rc1/drivers/target/iscsi/iscsi_target.c]
iscsit_send_recovery_r2t [15432+24+/linux-3.19-rc1/drivers/target/iscsi/iscsi_target_erl1.c]
iscsit_task_reassign_complete_write [7186+35+/linux-3.19-rc1/drivers/target/iscsi/iscsi_target_tmr.c]